当前位置: 首页 资讯动态 2026年公办技校|广东省城市技师学院|学校环境

2026年公办技校|广东省城市技师学院|学校环境

2026-04-12
图片

广东省城市技师

学院


图片

学校介绍

图片
图片

广东省城市技师学院创办于1960年,由原广东省交通运输技师学院、广东省城市建设技师学院、广东省新闻出版高级技工学校整合重组而成,隶属广东省人力资源和社会保障厅。

学院现为国家重点技工学校、国家中等职业教育改革发展示范学校、全国交通中等职业教育示范院校、高技能人才培训基地、广东省高水平技师学院创建单位、广东省高技能人才培训示范基地、广东省高技能人才实训基地、广东省职业技能等级认定社会培训评价组织、广东省专业技术人员省级继续教育基地、中华人民共和国海事局内河船舶船员培训机构与广东海事局船员服务机构,交通运输、城市建设、新闻出版行业特有工种职业技能鉴定站,广东省印刷技术研究所(广东省印刷品印刷质量检测站)、中宣部出版产品质量监督检测中心广东分中心。现有物流和货运代理、油漆与装饰、数字建造3个项目的世界技能大赛中国集训基地。


图片

校园环境

图片
图片
图片
图片
图片


图片

2026年招生简章

图片
图片
图片
图片
图片
图片
图片
图片
图片
图片
图片
图片
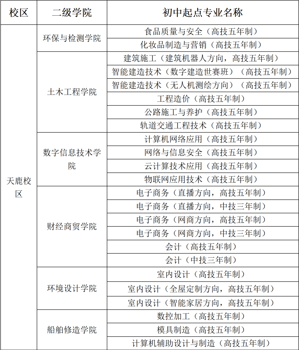
专业介绍
图片

图片


图片
图片
图片
图片
图片
图片
图片
图片



















报读须知


报读条件

  • 年满15岁,持有初中、高中(中专、中技)、专科(高技)、本科或同等学历毕业证书(报到时需提供相应毕业证书)

  • 学制技师:招收本科或同等学历毕业生,学制一年;专科(高技)或同等学历毕业生,学制两年

  • 预备技师:招收高中或同等学历毕业生

  • 三年制高级工班:招收高中或同等学历毕业生

  • 三年制中级工班:招收初中毕业生

  • 五年制高级工班:招收初中毕业生


专业特殊招生要求


(1)城市轨道交通运输与管理专业、汽车技术服务与营销专业:学生要求五官端正,男生身高170cm以上,女生身高160cm以上;

(2)船舶驾驶专业:学生要求年龄满16周岁以上,无色弱、色盲、夜盲症,双眼裸眼视力4.7以上,无扁平足;

(3) 运输管理、印刷和设计类专业:学生要求无色弱、色盲症。


“三二分段”对口专业要求


三二分段专业仅限广东省户籍和符合随迁子女政策的外省籍的初中应届毕业生报考,不参与自主招生。


▍图文来源:网络

▍免责声明:本图文素材仅供免费学习交流之用,版权归原作者所有,若有侵权,请联系我们删除。